12个项目在智能机器人锦标赛中胜出 细分赛道频现原创性突破

הערות · 2 צפיות

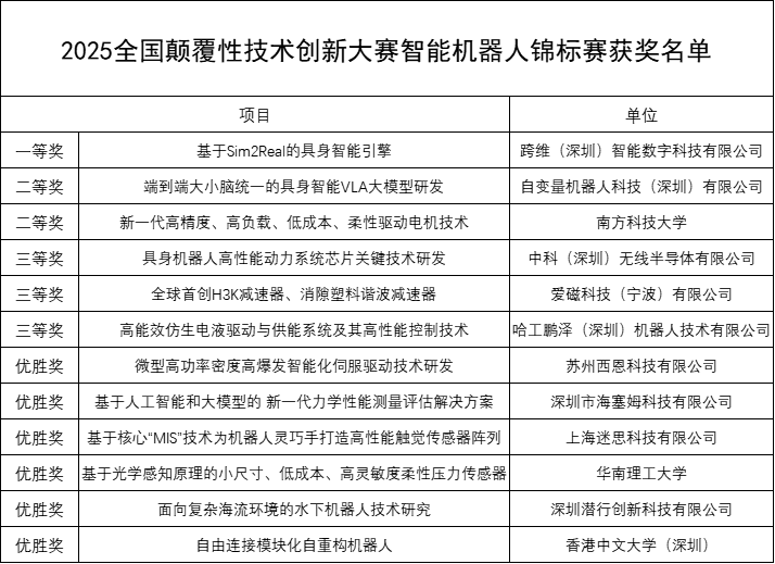
上证报中国证券网讯(记者 时娜)12月20日,2025深圳颠覆性技术创新生态大会暨智能机器人锦标赛成果发布在深圳罗湖举行。“基于Sim2Real(仿真到现实)的具身智能引擎”等12个项目在锦标赛中胜出。 据主办方介绍,本

    上证报中国证券网讯(记者 时娜)12月20日,2025深圳颠覆性技术创新生态大会暨智能机器人锦标赛成果发布在深圳罗湖举行。“基于Sim2Real(仿真到现实)的具身智能引擎”等12个项目在锦标赛中胜出。

    据主办方介绍,本次活动吸引了来自全国各地共253个项目参加,技术路线覆盖智能机器人从感知、决策、驱动、控制到整机的全产业链。项目中既有理论突破期的前瞻探索,也有实验室验证阶段的样机成果,更有已具备量产条件的成熟技术,在多个细分赛道涌现出具有国际视野的原创性突破,充分展现了我国智能机器人产业的创新厚度与产业潜力。

    颠覆性技术创新,是重大前沿技术在重大战略领域的开创性转化应用,是发展新质生产力的重要新动能。全国颠覆性技术创新大赛是颠覆性技术创新生态体系的核心平台,在深圳举办的首届智能机器人锦标赛,是全国颠覆性技术创新大赛首个落地的锦标赛。该锦标赛于今年2月28日启动。

    据主办方介绍,借力深圳优势产业,智能机器人锦标赛集中式地选拔和支持领域内具有颠覆性技术创新潜力的企业和团队。经过预赛、决赛两轮“项目路演+专家评议”的比拼,最终,12个创新项目获得本届锦标赛的一二三等奖及优胜奖。

    其中,跨维(深圳)智能数字科技有限公司“基于Sim2Real(仿真到现实)的具身智能引擎项目”荣获一等奖;南方科技大学王宏强团队“新一代高精度、高负载、低成本、柔性驱动电机技术”项目、自变量机器人科技(深圳)有限公司“端到端大小脑统一的具身智能VLA(视觉语言动作)大模型研发”项目荣获二等奖;中科(深圳)无线半导体有限公司“具身机器人高性能动力系统芯片关键技术研发”项目、爱磁科技(宁波)有限公司“全球首创H3K减速器、消隙塑料谐波减速器”项目、哈工鹏泽(深圳)机器人技术有限公司“高能效仿生电液驱动与供能系统及其高性能控制技术”荣获三等奖。

    本次大会由京津冀国家技术创新中心主办,深圳市罗湖区人民政府、深圳担保集团有限公司联办,大会以“聚力成势 智创未来”为主题,来自政府部门、高校科研院所、上市公司、龙头企业、投融资机构、行业协会、创新企业等400余位代表参加。

הערות
会员免费服务:时刻音乐 时刻云盘 时刻工具箱 时刻标签 时刻工具